济宁医疗器械资质代办机构

山东众米财税集团有限公司

Shandong zhongmi finance and taxation Group Co., Ltd



服务热线:

13165372278

国家药监局关于第一类医疗器械备案有关事项的公告(2022年第62号)

时间:2022-08-15   访问量:0


为做好第一类医疗器械备案工作,根据《医疗器械监督管理条例》(国务院令第739号)、《医疗器械注册与备案管理办法》(国家市场监督管理总局令第47号)、《体外诊断试剂注册与备案管理办法》(国家市场监督管理总局令第48号),现就第一类医疗器械(含第一类体外诊断试剂)备案有关事项公告如下:

一、医疗器械备案是指医疗器械备案人(以下简称备案人)依照法定程序和要求向药品监督管理部门提交备案资料,药品监督管理部门对提交的备案资料存档备查的活动。

二、境内第一类医疗器械备案,备案人向设区的市级负责药品监督管理的部门提交备案资料。进口第一类医疗器械备案,备案人向国家药品监督管理局提交备案资料。

三、判定产品管理类别时,应当结合产品实际情况,根据《第一类医疗器械产品目录》《体外诊断试剂分类子目录》等规定中产品描述、预期用途和品名举例进行判定.

按照《第一类医疗器械产品目录》《体外诊断试剂分类子目录》(以下统称目录)和有关分类界定结果等判定为第一类医疗器械的,备案人向相应的备案部门办理备案;超出目录内容的,根据相关工作程序申请分类界定,明确为第一类医疗器械的,向相应的备案部门办理备案。

四、办理医疗器械备案,备案人应当提交符合要求(见附件1)的备案资料,填写备案表(见附件2),获取备案编号。备案人应当确保提交的资料合法、真实、准确、完整和可追溯。

五、备案人提交符合附件1要求的备案资料后即完成备案。对备案的医疗器械,备案部门向备案人提供备案编号(备案编号告知书见附件3),并按照规定的时间公布《第一类医疗器械备案信息表》或《第一类体外诊断试剂备案信息表》(见附件4)中登载的有关信息。

六、已备案的医疗器械,备案信息表中登载内容及备案的产品技术要求发生变化,备案人应当向原备案部门变更备案,并提交变化情况的说明及相关文件。对变更备案的医疗器械,备案部门应当将变更情况登载于备案信息表“变更情况”栏中,并按照规定的时间公布变更情况相关信息。

七、备案部门应当按照第一类医疗器械备案操作规范(见附件5)开展备案工作。

八、第一类医疗器械备案编号的编排方式为:

×1械备××××2××××3。其中:

×1为备案部门所在地的简称:

进口第一类医疗器械为“国”字;

境内第一类医疗器械为备案部门所在地省、自治区、直辖市简称加所在地设区的市级行政区域的简称(无相应设区的市级行政区域时,仅为省、自治区、直辖市的简称);

××××2为备案年份;

××××3为备案流水号。

九、国家药监局建立备案信息平台,汇集第一类医疗器械备案信息;省级药品监督管理部门负责本辖区内第一类医疗器械备案信息的收集和报送。对备案的,备案部门应当按照规定的时间在其网站公布备案信息表中登载的有关信息,省级药品监督管理部门按要求将境内第一类医疗器械备案信息及时上报国家药品监督管理局备案信息平台。

对变更备案的,备案部门将变更情况登载于备案信息表变更情况栏中,按照规定的时间在其网站公布变更备案的有关信息,省级药品监督管理部门按要求将境内第一类医疗器械变更备案信息及时上报国家药品监督管理局备案信息平台。

本公告自发布之日起施行。原国家食品药品监督管理总局发布的《关于第一类医疗器械备案有关事项的公告》(2014年第26号)同时废止。

特此公告。


附件:1.第一类医疗器械备案资料要求及说明
      2.第一类医疗器械备案表(格式)
      3.第一类医疗器械备案编号告知书
             4.第一类医疗器械备案信息表和第一类体外诊断试剂备案信息表
      5.第一类医疗器械备案操作规范


  

  

  


  国家药监局
  2022年8月10日



【附件1】

第一类医疗器械备案资料要求及说明

一、备案资料

(一)第一类医疗器械备案表

(二)关联文件

1.境内备案人提供:企业营业执照副本或事业单位法人证书的复印件。

委托其他企业生产的,应当提供受托企业资格文件(营业执照副本复印件)、委托合同和质量协议复印件。

2.境外备案人提供

1)境外备案人企业资格证明文件:境外备案人注册地所在国家(地区)公司登记主管部门或医疗器械主管部门出具的能够证明境外备案人存续且具备相应医疗器械生产资格的证明文件;或第三方认证机构为境外备案人出具的能够证明境外备案人具备相应医疗器械生产资格的证明文件。

2)境外备案人注册地或生产地所在国家(地区)医疗器械主管部门出具的准许该产品上市销售的证明文件。备案人注册地或生产地所在国家(地区)未将该产品作为医疗器械管理的,备案人需提供相关文件,包括备案人注册地或者生产地所在国家(地区)准许该产品上市销售的证明文件。未在境外备案人注册地或生产地所在国家(地区)上市的创新医疗器械可以不提交。

3)境外备案人在中国境内指定代理人的委托书、代理人承诺书,代理人营业执照副本复印件。

(三)产品技术要求


产品技术要求应按照《医疗器械产品技术要求编写指导原则》编制,主要包括医疗器械成品的可进行客观判定的功能性、安全性指标和检测方法。
(四)产品检验报告
产品检验报告应为产品全性能自检报告或委托检验报告,检验的产品应当具有典型性。
检验报告后随附产品实物照片。产品实物照片应当包括拆除所有内外包装后的样品实物照片,以及内外包装实样照片。多个型号规格的,提供典型产品的照片。
(五)产品说明书及最小销售单元标签设计样品
说明书和标签应当符合《医疗器械说明书和标签管理规定》《体外诊断试剂说明书编写指导原则》等相关要求,说明书中产品性能应当与产品技术要求中的相应内容一致。进口产品应当提交境外政府主管部门批准或者认可的说明书原文及其中文译本。
(六)生产制造信息
对生产过程相关情况的概述。无源医疗器械应明确产品生产加工工艺,注明关键工艺。有源医疗器械应提供产品生产工艺过程的描述性资料,可采用流程图的形式,或生产过程的概述。体外诊断试剂应概述主要生产工艺,包括:固相载体、显色系统等的描述及确定依据,反应体系包括样本采集及处理、样本要求、样本用量、试剂用量、反应条件、校准方法(如果需要)、质控方法等。
有多个研制、生产场地的,应当概述每个研制、生产场地的实际情况。
委托其他企业生产的,应当列出受托企业名称、住所、生产地址。
(七)符合性声明
1. 声明符合第一类医疗器械备案相关要求;
2. 声明本产品符合有关分类的要求及依据,包括《第一类医疗器械产品目录》或《体外诊断试剂分类子目录》的有关内容,应当注明确切的产品分类依据,明确所属子目录、一级、二级产品类别;
3. 声明本产品符合现行国家标准、行业标准并提供符合标准的清单;
4. 声明所提交备案资料的真实性(境内产品由备案人出具,进口产品由备案人和代理人分别出具)。
二、变更备案资料
(一)变化情况说明及相关关联文件
变化情况说明应附备案信息表变化内容对比表。
涉及产品技术要求变化的,应提供产品技术要求变化内容对比表及产品检验报告(如涉及)。
(二)关联文件
如变更事项涉及备案的关联文件变化的,应当提交新的关联文件。
境外备案人还应当提交在中国境内指定代理人的委托书、代理人承诺书,代理人营业执照副本复印件。
(三)符合性声明
1. 声明符合第一类医疗器械备案相关要求;
2. 声明本产品符合有关分类的要求及依据,包括《第一类医疗器械产品目录》或《体外诊断试剂分类子目录》的有关内容,应当注明确切的产品分类依据,明确所属子目录、一级、二级产品类别;
3. 声明本产品符合现行国家标准、行业标准并提供符合标准的清单;
4. 声明所提交备案资料的真实性(境内产品由备案人出具,进口产品由备案人和代理人分别出具)。
三、备案资料内容要求
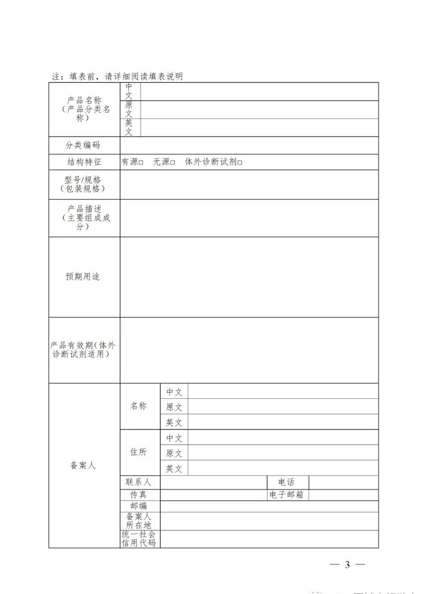
(一)产品名称(产品分类名称)
产品名称(不包括体外诊断试剂)原则上应当直接使用《第一类医疗器械产品目录》中品名举例所列举的名称;对于确有需要调整产品名称进行备案的,应当采用符合《医疗器械通用名称命名规则》(国家食品药品监督管理总局令第19号)及相关命名指导原则的名称。
体外诊断试剂产品分类名称(产品名称)应当采用《体外诊断试剂分类子目录》中的产品分类名称(产品名称)。
(二)产品描述、预期用途
产品描述和 预期用途应当符合《第一类医疗器械产品目录》和《体外诊断试剂分类子目录》(以下统称目录)中相应要求,不应超出目录中产品描述和 预期用途和相关内容的范围。
《第一类医疗器械产品目录》中产品描述项下使用通常由……组成时,相关内容只是给出了产品的代表性结构组成。备案时,可以根据备案产品的实际情况,描述结构组成;描述时,不可使用通常由……组成”,而应使用“……组成,并写明具体的组成。有一次性使用重复性使用“无源产品”“粘贴部位为完好皮肤”“不具有剂量控制功能”“非无菌提供”等限定性表述的,备案产品“产品描述”应当明确。
(三)型号/规格
型号/规格不应包含存在明示或暗示治疗疾病、夸大预期用途或者其他具有误导性欺骗性的内容。
(四)备案人名称、住所
境内备案人备案表中的备案人名称、住所应当与企业营业执照或事业单位法人证书中一致。境外备案人备案表中的备案人名称、住所、生产地址应当与境外关联文件一致。
(五)境外备案人指定代理人的委托书、代理人承诺书
境外备案人指定代理人的委托书、代理人承诺书中的委托、承诺内容,应当与备案内容一致。
(六)说明书
说明书中涉及产品描述的内容(包括但不限于结构组成、主要组成成分、预期用途、使用方式、注意事项等涉及产品描述的部分)不得超出其他备案资料中的相应内容。
如产品使用前由使用机构根据说明书进行灭菌或消毒,在备案时提交的产品说明书中应提供经验证的灭菌或消毒方法。
四、备案资料形式要求
(一)备案资料完整齐备。备案表填写完整。
(二)各项文件除关联文件外均应以中文形式提供。如关联文件为外文形式还应提供中文译本并由代理人签章。根据外文资料翻译的资料,应当同时提供原文。
(三)境内产品备案资料如无特殊说明的,应当由备案人签章。“签章”是指:备案人盖公章,或者其法定代表人、负责人签名加盖备案人公章。
(四)进口产品备案资料如无特别说明,原文资料均应当由备案人签章,中文资料由代理人签章。原文资料“签章”是指:备案人的法定代表人或者负责人签名,或者签名加组织机构印章;中文资料“签章”是指:代理人盖公章,或者其法定代表人、负责人签名并加盖代理人公章。
(五)进口产品备案资料中由境外备案人提供的关联文件、符合性声明以及说明书、标签应当提交由备案人所在地公证机构出具的公证件。公证件可以是通过电子公证模式办理的,但应当同时提交由境外备案人出具的关于公证模式的说明文件。
(六)备案人提交纸质备案资料的,备案资料应当有所提交资料目录,包括备案资料的一级和二级标题,并以表格形式说明每项的页码。
五、其他要求
(一)对于以下两种情形的产品,应当按下述要求备案:
1.对于出厂时为非无菌提供的,使用前需由使用机构根据说明书进行灭菌或消毒,以满足临床需求的第一类医疗器械产品(例如:非无菌提供的可重复使用眼科手术刀),“产品描述”项下应当写明“非无菌提供,使用前由使用机构根据说明书进行灭菌”或“非无菌提供,使用前由使用机构根据说明书进行消毒”;“产品说明书”中应当提供灭菌或消毒方法,所提供的灭菌、消毒方法和产品可以承受的灭菌、消毒次数应经过确认。
2.于出厂时为非无菌提供的,使用前不再进行灭菌或消毒,但为了满足临床需求本身具有微生物限度要求的第一类医疗器械产品(例如:接触创面的按第一类医疗器械管理的创口贴),“产品描述”项下应当写明需符合的微生物限度要求;“产品技术要求”中应当写明需符合的微生物限度要求;“生产制造信息”中应当写明:为使产品符合规定的微生物限度要求,生产者采取了哪些措施;目前符合哪项标准规定的微生物限度要求(如适用)。
(二)《第一类医疗器械产品目录》中“09-02-03物理降温设备”“09-03-08光治疗设备附件”“14-10-02创口贴20-03-11穴位压力刺激器具”四类产品,不能含有中药、化学药物、生物制品、消毒和抗菌成分、天然植物及其提取物等发挥药理学、免疫学、代谢作用的成分或者可被人体吸收的成分,包括但不限于《第一类医疗器械产品目录》附录所列成分。
《第一类医疗器械产品目录》“09-02-03物理降温设备”备案时,产品名称应当直接使用目录“品名举例”所列举的名称,预期用途不得超出目录规定的预期用途。
(三)关于组合包类产品。由需配合使用从而实现某一预期用途的一种以上医疗器械组合而成的产品,若组合中所有产品均为第一类医疗器械(不得含有任何形式的非医疗器械产品),且组合后不改变各组成器械的预期用途,可按照第一类医疗器械备案。其产品名称应体现组合特性,原则上按其主要临床预期用途命名,名称的组成内容应在所属目录“产品类别(一级或者二级)”、所含各产品的“预期用途”范围内,如上肢内固定手术器械(包)、膝关节手术器械(包)等。同时,“产品描述”应包含所有组成的医疗器械,并说明各组成医疗器械的“产品描述”和“预期用途”,且其基本内容均应与目录中的相应内容一致。组合包类产品以包内对其预期用途起主要作用的医疗器械的分类编码作为该组合包的分类编码。



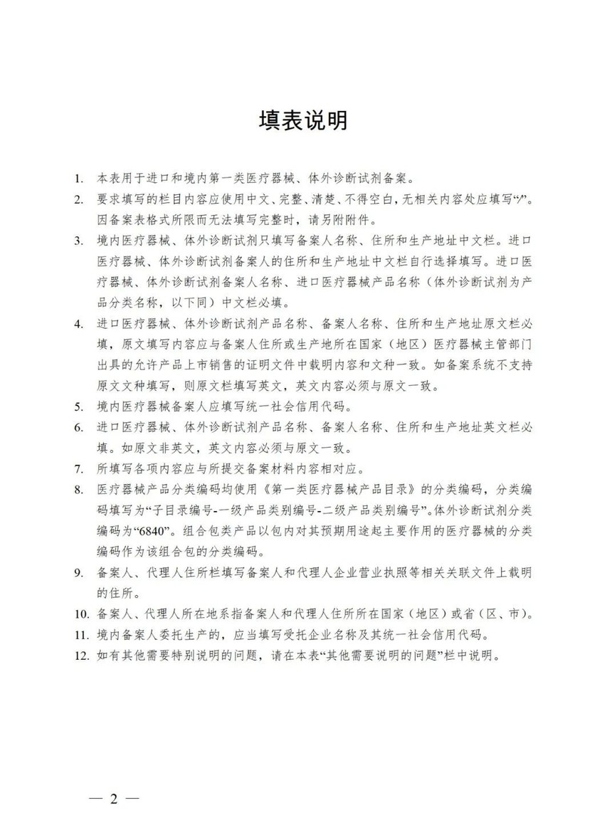
【附件2】

第一类医疗器械备案表(格式)

【附件3】

第一类医疗器械备案编号告知书

******(备案人):

根据《医疗器械监督管理条例》《医疗器械注册与备案管理办法》《体外诊断试剂注册与备案管理办法》的相关规定,提供备案编号如下:

备案编号:

产品名称(产品分类名称):

备案人住所:

生产地址:


***

             (备案部门名称)

(盖章)

日期:年  月  日



本告知书仅用于备案人获取备案编号。

备案人应当确保备案资料合法、真实、准确、完整和可追溯。

已备案的医疗器械,备案信息表中登载内容及备案的产品技术要求发生变化,备案人应当向原备案部门变更备案。变更备案的,备案编号不变,不再重新发放备案编号告知书。


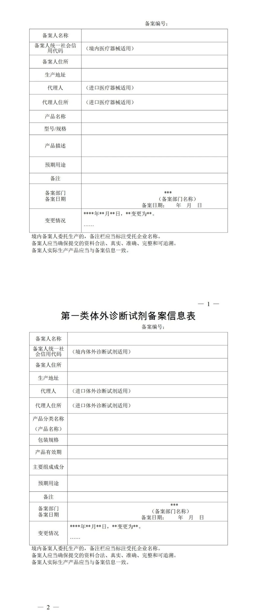
【附件4】

第一类医疗器械备案信息表和第一类体外诊断试剂备案信息表

【附件5】

第一类医疗器械备案操作规范

一、备案(包括变更备案)

(一)备案人向相应的备案部门提交备案资料。

(二)备案部门应当结合备案人提交的备案资料,判断产品是否属于第一类医疗器械,备案资料是否符合规定。

对于医疗器械(不包括体外诊断试剂),备案表中“产品名称”“产品描述”“预期用途”与《第一类医疗器械产品目录》相比,不超出目录内容的,属于第一类医疗器械。超出目录内容的,备案人应当根据相关工作程序申请分类界定,明确为第一类医疗器械的,向相应的备案部门提交备案资料。

对于体外诊断试剂,备案表中“产品分类名称”和“预期用途”与《体外诊断试剂分类子目录》所列内容相同或者少于目录内容的,属于第一类体外诊断试剂;超出目录内容的,备案人应当根据相关工作程序申请分类界定,明确为第一类体外诊断试剂的,向相应的备案部门提交备案资料。

(三)备案事项属于本部门职权范围,备案资料符合要求的,提供备案编号。备案资料不符合要求的,告知备案人并说明理由。

(四)备案事项不属于本部门职权范围的,告知备案人。

(五)备案部门按本部门档案管理程序对备案资料予以归档。

二、备案后管理

(一)管理要求

承担第一类医疗器械产品备案工作的药品监督管理部门根据工作需要开展备案后的检查,重点对备案资料的规范性进行回顾性检查。发现备案资料不规范的,应当责令备案人限期改正;备案人未按要求限期改正的,应当公告取消备案。

已备案的医疗器械管理类别调整为第二类、第三类的,应当按照规定申请注册;备案人应当主动取消备案。备案人开展产品再评价工作的结果表明,已上市产品不能保证安全、有效的,备案人应当主动取消备案。已备案的医疗器械调整为不再按照医疗器械管理的,备案人应当主动取消备案。备案人未按要求取消备案的,备案部门可以公告取消备案。取消备案后不得再继续生产相应医疗器械。

第一类医疗器械上市后监管执行上市后监督管理的相关规定。

已经备案的资料不符合要求的,按照《医疗器械监督管理条例》第八十四条予以处罚。

(二)工作指导

设区的市级负责药品监督管理的部门应当加强对产品备案管理自查工作,并于每年1月份向省级药品监督管理部门报送上一年度产品备案工作自查总结报告。

设区的市级负责药品监督管理的部门开展备案工作中遇到产品管理类别、备案信息不明确等问题时,应当及时与省级药品监督管理部门沟通,省级药品监督管理部门应当加强对设区的市级负责药品监督管理的部门第一类医疗器械备案工作的指导。

设区的市级备案部门和设区的市级市场监管部门不是同一个部门时,设区的市级备案部门应当及时将备案信息提供给设区的市级市场监管部门。


联系我们

山东众米财税集团有限公司

  • 电话:13165372278
  • 邮箱:zhongmicaishui@163.com
  • 集团网站:www.zhongmigroup.com
  • 地址:⼭东省济宁⾼新技术产业开发区⾦宇路30号百丰⼤厦6层
官方公众号
业务咨询
官方抖音
二维码
公众号
业务咨询
二维码
手机站
联系方式

在线咨询

免费通话13165372278

在线咨询

免费通话

24小时免费咨询:13165372278

请输入您的联系电话,座机请加区号

免费通话

微信扫一扫

微信联系
返回顶部